謝爾基僅為曼城首發出場19次,但已直接參與21球
2026-02-02
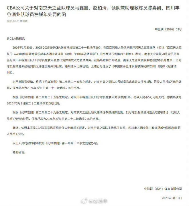
CBA公司發佈公告,因臨近比賽結束時發生沖突,同曦男籃球員馬鑫鑫被停賽1場且罰款人民幣5萬元;四川男籃球員左朕年被停賽1場且罰款人民幣5萬元;同曦男籃領隊兼助教陳嘉凱、球員趙柏清分別被停賽1場且罰款人民幣2萬元;依照本賽季CBA聯賽賽風賽紀責任人制度相關規定,同曦男籃主教練王世龍、四川男籃主教練楊城分別被追加處罰人民幣1萬元。

1月30日晚,四川客場挑戰南京,四川男籃左朕年在垃圾時刻投瞭一個籃,引發南京隊趙柏清和馬鑫鑫不滿,隨後發生沖突,三人均被取消參賽資格,雙方主教練被迫握手兩次。許多球迷說,這次沖突有點莫名其妙。四川男籃0勝21負,至今一勝難求。此外,據媒體報道,四川男籃陣中僅有的兩名外援均因為球隊沒有按合同規定時間支付工資而放棄為球隊出戰。
同曦 停赛 冲突 左朕年 四川省 南京市 四川男篮 cba联赛 CBA同曦四川冲突罚单出炉